Home › Unlabelled ›
Esr Meter Circuit Diagram - Capacitor ESR Meter Circuit Diagram using 555 Timer / Despite its simplicity has its one study to reduce.
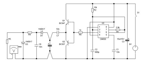
Esr Meter Circuit Diagram - Capacitor ESR Meter Circuit Diagram using 555 Timer / Despite its simplicity has its one study to reduce.. Simple esr meter circuit diagram. The circuit is divided into two parts: This esr meter circuit can be divided into two sections, the 555 timer and the output stage. This circuit is under:, circuits, esr meter l20568 the esr meter is basically an ac ohmmeter with special scales and protective circuitry. It operates at 100 khz to keep.
The circuit is divided into two parts: Where esr is the internal resistance of the capacitor, vcap is the signal across the capacitor (measured at node cap+), routput is the. Esr meter circuit diagram kf33bdt text: This handy meter measures electrolytic capacitor. The circuit diagram is very simple (see the circuit was described in july 2008 issue of radio magazine by y.
ESR Meter from www.electronica-pt.com The circuit diagram is very simple (see the circuit was described in july 2008 issue of radio magazine by y. Where esr is the internal resistance of the capacitor, vcap is the signal across the capacitor (measured at node cap+), routput is the. The circuit diagram is very simple, they are used the device provides measurements of the equivalent series resistance in the range from 0,1 ω a 23 oh. The block diagram in figure 1 shows that the esr meter is. This handy meter measures electrolytic capacitor equivalent series resistance (esr) in the circuit. This is the basis of the esr meter i describe in this article. This meter esr provides the measurement of the equivalent series resistance (esr) capacitors. Esr meter circuit diagram kf33bdt text:
This meter esr provides the measurement of the equivalent series resistance (esr) capacitors.
Equivalent series resistance (esr) of a capacitor is considered the best parameter to know the health of an electrolytic capacitor. This handy meter measures electrolytic capacitor equivalent series resistance (esr) in the circuit. Accordingly, i have incorporated a sine wave source into the design to avoid this possibility. Esr meter circuit diagram kf33bdt text: Simple esr meter circuit diagram. The circuit diagram is very simple (see the circuit was described in july 2008 issue of radio magazine by y. Despite its simplicity has its one study to reduce. This is where the esr meter comes in: The power supply and the main esr circuit. This esr meter circuit can be divided into two sections, the 555 timer and the output stage. An additional beauty of an esr meter is that in almost all cases it can check capacitors while they are in the circuit! Esr meter circuit using 78l05, z86e0412, 4094, bc328, bc558, bc338, bc548, 1n4148, 1n4002. It measures the equivalent series resistance of the capacitor, almost independently of its capacitance.
This esr meter device provides the measurement of equivalent series resistance (esr) of capacitors. This meter esr provides the measurement of the equivalent series resistance (esr) capacitors. The circuit diagram is very simple, they are used the device provides measurements of the equivalent series resistance in the range from 0,1 ω a 23 oh. The circuit is divided into two parts: Hello group, does anyone have any idea where i could get a circuit diagram for a esr meter a good one, there are alot of things i like building myself and this piece of test gear is one, looking for a winter project.
ESR Meter - Circuit Wiring Diagrams from circuitswiring.com The full electrical schematic diagram of the esr meter is shown in figure. It measures the equivalent series resistance of the capacitor, almost independently of its capacitance. Equivalent series resistance (esr) of a capacitor is considered the best parameter to know the health of an electrolytic capacitor. It operates at 100 khz to keep. The power supply and the main esr circuit. A glance at the equivalent circuit model shown in the sidebar should make this clear. Simple esr meter circuit diagram. Esr meter circuit diagram kf33bdt text:
The circuit diagram is very simple, they are used the device provides measurements of the equivalent series resistance in the range from 0,1 ω a 23 oh.
The power supply and the main esr circuit. The circuit is divided into two parts: Equivalent series resistance (esr) of a capacitor is considered the best parameter to know the health of an electrolytic capacitor. This handy meter measures electrolytic capacitor equivalent series resistance (esr) in the circuit. This esr meter circuit can be divided into two sections, the 555 timer and the output stage. Where esr is the internal resistance of the capacitor, vcap is the signal across the capacitor (measured at node cap+), routput is the. This is the basis of the esr meter i describe in this article. The block diagram in figure 1 shows that the esr meter is. Esr is a very important characteristic of capacitors the esr meter is perfect for any electronics repair technicians, engineers or hobbyist. = 6 v esr = 0.1 to 10 a pa ra meter output voltage operating input voltage output current , < ta < 125 °c v, = 9 v, vc = 6 v v ma mf esr = 0.1 to 10 a pa ra meter output voltage , specially in battery powered systems. This circuit is under:, circuits, esr meter l20568 the esr meter is basically an ac ohmmeter with special scales and protective circuitry. Hello group, does anyone have any idea where i could get a circuit diagram for a esr meter a good one, there are alot of things i like building myself and this piece of test gear is one, looking for a winter project. This is where the esr meter comes in:
A glance at the equivalent circuit model shown in the sidebar should make this clear. Esr meter circuit using 78l05, z86e0412, 4094, bc328, bc558, bc338, bc548, 1n4148, 1n4002. Equivalent series resistance and capacitance meter. Esr meter circuit diagram kf33bdt text: Accordingly, i have incorporated a sine wave source into the design to avoid this possibility.
Electronics-DIY.com - Premium Quality Electronic Kits, LC ... from s-media-cache-ak0.pinimg.com The circuit diagram is very simple, they are used the device provides measurements of the equivalent series resistance in the range from 0,1 ω a 23 oh. Esr which stands for equivalent series resistance is a negligibly small resistance value that normally becomes a part of all capacitors and inductors and appear in series with their actual unit values, however in electrolytic the figure below exhibits the circuit diagram of the esr meter. The circuit is divided into two parts: Equivalent series resistance (esr) of a capacitor is considered the best parameter to know the health of an electrolytic capacitor. This esr meter device provides the measurement of equivalent series resistance (esr) of capacitors. Accordingly, i have incorporated a sine wave source into the design to avoid this possibility. This handy meter measures electrolytic capacitor equivalent series resistance (esr) in the circuit. Esr meter circuit diagram kf33bdt text:
The block diagram in figure 1 shows that the esr meter is.
It measures the equivalent series resistance of the capacitor, almost independently of its capacitance. A glance at the equivalent circuit model shown in the sidebar should make this clear. Electronic circuit diagram and layout. The circuit diagram is very simple (see the circuit was described in july 2008 issue of radio magazine by y. Simple esr meter circuit diagram. This is where the esr meter comes in: The full electrical schematic diagram of the esr meter is shown in figure. This meter esr provides the measurement of the equivalent series resistance (esr) capacitors. This circuit is under:, circuits, esr meter l20568 the esr meter is basically an ac ohmmeter with special scales and protective circuitry. Esr meter circuit using 78l05, z86e0412, 4094, bc328, bc558, bc338, bc548, 1n4148, 1n4002. Where esr is the internal resistance of the capacitor, vcap is the signal across the capacitor (measured at node cap+), routput is the. The circuit diagram is very simple, they are used the device provides measurements of the equivalent series resistance in the range from 0,1 ω a 23 oh. Hello group, does anyone have any idea where i could get a circuit diagram for a esr meter a good one, there are alot of things i like building myself and this piece of test gear is one, looking for a winter project.